在线买世界杯平台
搜索
学校主页
Toggle navigation
首页
学院概况
学院简介
学院领导
组织结构
师资队伍
人才培养
专业介绍
校企联培
教学成果
升学通道
人才培养方案
实训条件
校内实训基地
校外实训基地
党建工作
组织结构
政策文件
党群动态
在线学习
学生工作
管理队伍
团学工作
学生活动
奖助学贷
学生风采
就业创业
新生园地
学生一站式社区服务
学院荣誉
部分证书展示
获奖情况列表
校友之家
关工委工作
通知公告
工作动态
资料文件
首页
>
人才培养
>
人才培养方案
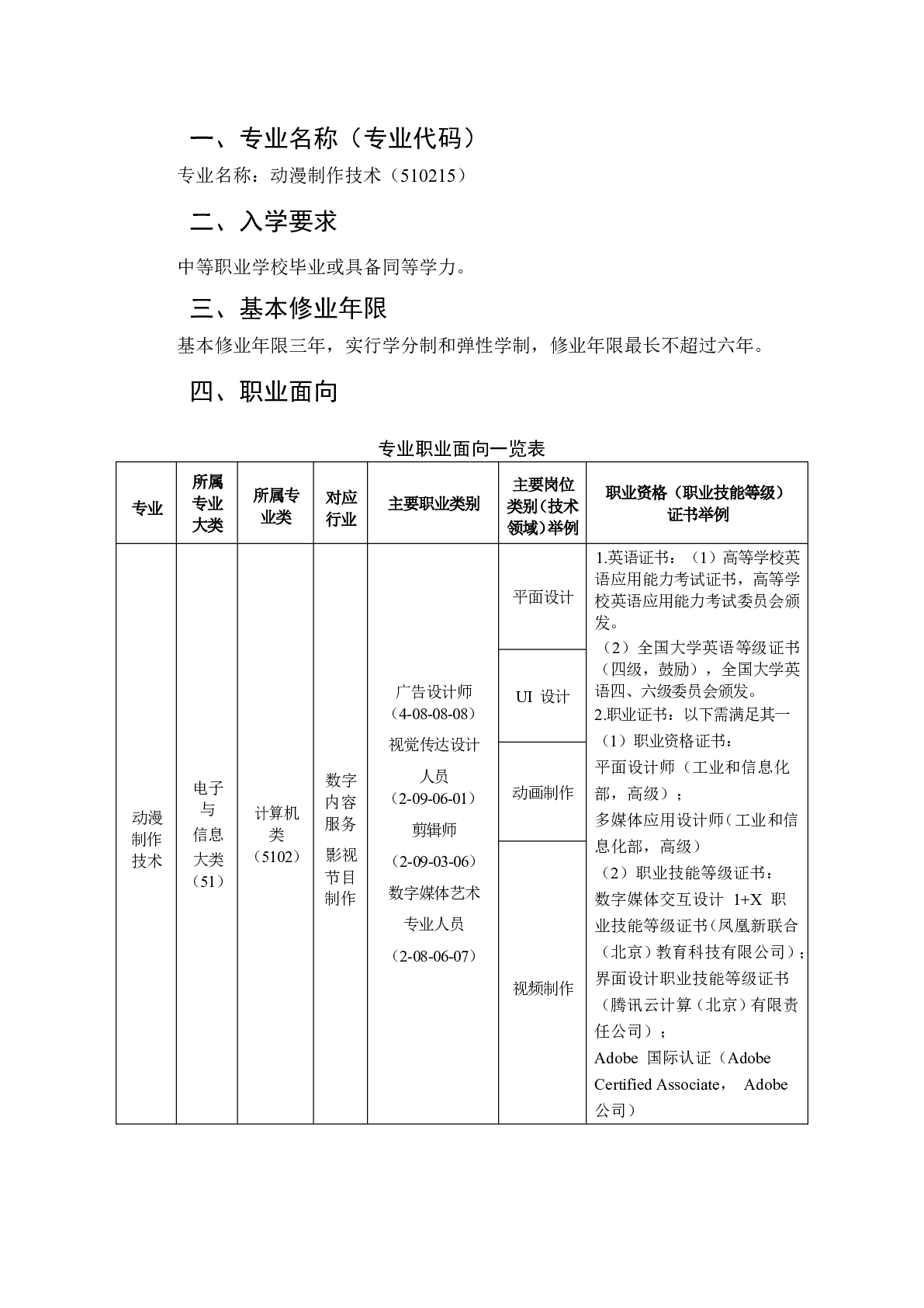
2024级动漫制作技术专业才培养方案(职教一)
日期:2024-11-28 09:17:29 发布人:dzxy 浏览量:
161
操作>>
下一篇:
2024级电子信息工程技术专业人才培养方案
返回首页
关闭页面
友情链接:
招生信息网
|
教务信息网
|
图书馆
|